财富通途网-财富通途网专业提供财经方面资讯 - 岱微汽车

当前位置:财富通途网 - 财经风向 - 人保车险 品牌优势——快速了解燃油汽车车险,人保伴您前行_2026-2030年中国贵金属行业:聚焦“白银缺口”,光伏与AI引爆的工业需求蓝海

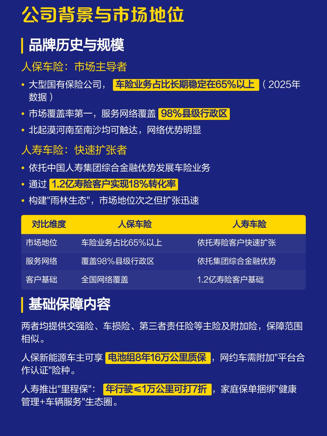
人保车险   品牌优势——快速了解燃油汽车车险,人保伴您前行_2026-2030年中国贵金属行业:聚焦“白银缺口”,光伏与AI引爆的工业需求蓝海
图片来源于网络,如有侵权,请联系删除

2026-2030年中国贵金属行业:聚焦“白银缺口”,光伏与AI引爆的工业需求蓝海

  • 北京用户提问:市场竞争激烈,外来强手加大布局,国内主题公园如何突围?
  • 上海用户提问:智能船舶发展行动计划发布,船舶制造企业的机
  • 江苏用户提问:研发水平落后,低端产品比例大,医药企业如何实现转型?
  • 广东用户提问:中国海洋经济走出去的新路径在哪?该如何去制定长远规划?
  • 福建用户提问:5G牌照发放,产业加快布局,通信设备企业的投资机会在哪里?
  • 四川用户提问:行业集中度不断提高,云计算企业如何准确把握行业投资机会?
  • 河南用户提问:节能环保资金缺乏,企业承受能力有限,电力企业如何突破瓶颈?
  • 浙江用户提问:细分领域差异化突出,互联网金融企业如何把握最佳机遇?
  • 湖北用户提问:汽车工业转型,能源结构调整,新能源汽车发展机遇在哪里?
  • 江西用户提问:稀土行业发展现状如何,怎么推动稀土产业高质量发展?
贵金属行业作为兼具商品属性、金融属性与货币属性的特殊资源领域,在全球经济与产业体系中占据不可替代的战略地位。近年来,随着全球经济格局重构、绿色能源转型加速以及科技创新的蓬勃发展,贵金属行业正经历从传统储备资产向战略功能材料的深刻转型。

人保车险   品牌优势——快速了解燃油汽车车险,人保伴您前行_2026-2030年中国贵金属行业:聚焦“白银缺口”,光伏与AI引爆的工业需求蓝海
图片来源于网络,如有侵权,请联系删除

贵金属行业作为兼具商品属性、金融属性与货币属性的特殊资源领域,在全球经济与产业体系中占据不可替代的战略地位。近年来,随着全球经济格局重构、绿色能源转型加速以及科技创新的蓬勃发展,贵金属行业正经历从传统储备资产向战略功能材料的深刻转型。

一、宏观环境分析

(一)全球经济形势

当前,全球经济仍处于复苏阶段,但面临诸多不确定因素。根据国际货币基金组织(IMF)预测,2026年全球经济增长率预计较上一年有所放缓。美国经济进入温和衰退,欧洲经济受到能源危机和地缘政治风险的影响,而中国经济则展现出较强的韧性。在此背景下,中国将继续扩大内需,加快新旧动能转换,推动经济高质量发展,为贵金属市场发展提供有力支撑。

(二)货币政策与金融环境

2026年,中国货币政策继续保持稳健中性,注重预调微调和跨周期调节。央行实施总量调控,保持流动性合理充裕,以支持实体经济发展。同时,推进利率市场化改革,降低贷款基准利率和存款基准利率,降低实体经济融资成本。此外,央行加强对银行间市场利率的监测,确保利率体系有效传导。面对国际金融市场波动和全球经济下行风险,中国货币政策保持定力,注重防范化解金融风险,为贵金属市场发展创造良好的金融环境。

(三)政策法规支持

根据中研普华产业研究院《》显示:中国政府高度重视贵金属市场的规范与发展,陆续出台了一系列法律法规和政策。2026年,国家发布《关于促进贵金属市场健康发展的指导意见》,明确提出要完善贵金属市场体系,加强市场监管,推动行业创新。同时,修订《中华人民共和国金银管理条例》,强化对金银交易市场的监管。在税收政策方面,对贵金属交易实施一系列税收优惠政策,如对个人购买黄金、白银等贵金属投资产品免征个人所得税,对企业购买金银用于生产、出口等享受增值税即征即退政策,有效降低了贵金属交易成本,激发了市场活力。

(一)上游勘探与采矿

全球贵金属供应依然集中于少数大型矿业集团和主要资源国,行业集中度较高。中国作为全球最大贵金属消费国,黄金、白银及铂族金属的对外依存度居高不下,供应链安全成为行业发展的核心痛点。随着资源品位下降和环保成本上升,初级开采的增长面临挑战,这使得贵金属回收产业的重要性空前提升。企业通过技术创新,如低温等离子体提纯、微生物冶金等绿色技术,大幅提高回收率,降低生产成本,推动供给模式向“城市矿山”开发转型。

(二)中游冶炼与精炼

中游冶炼与精炼是贵金属产业链的核心环节,技术门槛高,集中了主要的附加值。近年来,中国企业在冶炼与精炼技术方面取得显著进展,通过引进真空熔炼、精密铸造及粉末冶金等先进工艺,不断提升产品纯度与性能稳定性。同时,工业互联网平台集成选矿、冶炼、加工全流程数据,通过算法优化资源配置,实现“一炉多材”生产,提高了生产效率和资源利用率。

(三)下游应用领域

贵金属下游应用广泛,涵盖珠宝加工、工业元器件制造、金融机构等多个领域。近年来,随着绿色能源转型和科技创新的加速,贵金属在新能源、电子信息、高端化工及生命健康等战略性新兴产业中的应用持续拓展。例如,白银在光伏电池中的需求不断增长,铂族金属在氢燃料电池电动汽车中的潜在应用为行业打开了全新的成长空间。同时,全球电子产业的持续创新,对高精度、高可靠性的贵金属材料(如键合丝、浆料)提出了稳定需求。

(一)国际竞争格局

国际贵金属市场竞争呈现“资源为王”的特点,资源掌控型企业占据主导地位。黄金领域,国际巨头控制全球约三分之一产量,中国企业通过海外并购快速崛起;白银领域,传统企业仍具优势,但中国企业在光伏银浆等深加工领域实现突破;铂族金属领域,南非企业控制全球大部分供应,中国企业通过循环经济模式提升资源保障能力。

(二)国内竞争格局

中国贵金属市场竞争呈现“双轨并行”特征。头部企业凭借规模与技术优势主导市场,部分企业实现关键材料国产化,打破国外技术垄断;中小厂商通过差异化产品切入细分赛道,在导电银浆、贵金属催化材料等领域形成特色竞争力。区域竞争方面,云南、贵州等西部地区依托资源禀赋建设“绿色矿山”,广东、江苏等东部地区通过技术创新与产业集聚保持领先地位。

(一)绿色化与循环经济

绿色化是贵金属行业技术升级的核心方向。生物冶金、离子液体萃取等清洁冶炼技术普及,行业碳排放强度持续下降;铂族金属二次资源清洁回收技术突破,实现废水废渣零排放;电子废弃物回收体系完善,推动行业向循环经济转型。未来,高效、环保的回收技术将成为行业核心竞争力之一,相关产业将迎来政策与资本双重支持。

(二)高端化与技术创新

随着下游应用领域对贵金属材料性能要求的不断提高,行业将向高端化方向发展。企业通过研发贵金属深加工技术,提高产品附加值;推动贵金属新材料研发和应用,拓展在新能源、环保等领域的应用。例如,铂基合金在燃料电池双极板、电解水制氢电极等新兴场景的应用将实现突破性增长;钯基合金在5G通信滤波器、高端MLCC中的渗透率将进一步提升。

(三)数字化转型

数字化转型为贵金属企业提供新动能。AI算法优化实验流程,物联网实现设备远程监控,云计算支持海量数据处理,LIMS系统渗透率提升,显著提高研发效率与生产管理水平。区块链溯源技术应用逐步推广,提高交易透明度与安全性。未来,数字化技术将在贵金属行业的各个环节得到更广泛的应用,推动行业向智能化、精细化方向发展。

(四)区域合作与全球化布局

在全球贸易格局重塑的背景下,区域合作成为贵金属行业发展的重要趋势。RCEP框架下中国与东盟国家建立贵金属贸易联盟,降低关税壁垒,提升区域供应链稳定性。同时,中国企业通过海外并购与循环经济模式提升资源保障能力,加强全球化布局,以应对地缘政治风险与贸易壁垒。

(一)关注上游资源优势企业

由于贵金属行业资源集中度较高,拥有上游资源优势的企业在市场竞争中更具话语权。投资者应关注那些在资源勘探、采矿等方面具有优势的企业,这些企业能够保障原材料的稳定供应,降低生产成本,提高盈利能力。

(二)看好中游技术领先企业

中游冶炼与精炼环节技术门槛高,附加值大。具有技术优势和成本控制能力的企业在市场竞争中更具竞争力。投资者应关注那些在冶炼技术、环保技术等方面具有领先优势的企业,这些企业能够生产出高质量的贵金属产品,满足下游客户的需求。

(三)布局下游高附加值应用领域

随着贵金属在高端领域的应用持续拓展,下游高附加值应用领域将成为行业增长的新动力。投资者应关注那些在新能源、电子信息、生物医药等高成长性细分赛道中具有布局的企业,这些企业能够把握行业变革带来的机遇,实现快速发展。

2026—2030年,中国贵金属行业将站在一个传统与现代、金融与实体、风险与机遇深度交织的新起点上。在全球经济格局重构、绿色能源转型加速以及科技创新的推动下,行业将经历从传统储备资产向战略功能材料的深刻转型。企业需紧跟时代步伐,加大研发投入,提升技术创新能力;加强供应链多元化布局,应对地缘政治风险;推动数字化转型与绿色技术应用,实现可持续发展。投资者应深刻理解行业多维价值属性,动态把握宏观与产业趋势,在技术创新与可持续发展中构建核心竞争力,以驾驭未来市场波动,把握行业变革带来的机遇。

如需了解更多贵金属行业报告的具体情况分析,可以点击查看中研普华产业研究院的《》。


相关深度报告 REPORTS
本文内容仅代表作者个人观点,中研网只提供资料参考并不构成任何投资建议。(如对有关信息或问题有深入需求的客户,欢迎联系400-086-5388咨询专项研究服务) 品牌合作与广告投放请联系:pay@chinairn.com
标签:
41
相关阅读

让决策更稳健 让投资更安全

掌握市场情报,就掌握主动权,扫码关注公众号,获取更多价值:

3000+ 细分行业研究报告 500+ 专家研究员决策智囊库 1000000+ 行业数据洞察市场 365+ 全球热点每日决策内参

  • 中研普华

  • 研究院

延伸阅读
推荐阅读
猜您喜欢
【版权及免责声明】凡注明"转载来源"的作品,均转载自其它媒体,转载目的在于传递更多的信息,并不代表本网赞同其观点和对其真实性负责。中研网倡导尊重与保护知识产权,如发现本站文章存在内容、版权或其它问题,烦请联系。 联系方式:jsb@chinairn.com、0755-23619058,我们将及时沟通与处理。
_人保车险 品牌优势——快速了解燃油汽车车险,人保伴您前行
这里是分享代码,在后台添加

本文来源:财富通途网

本文地址:https://ibradsap.com/post/45767.html

关注我们:微信搜索“xiaoqihvlove”添加我为好友

版权声明:如无特别注明,转载请注明本文地址!

搜索