大鹏工业,上市首日涨12倍刷新纪录!北交所新股火爆行情还能持续多久?
2025年11月22日 | 浏览量:66163

图片来源于网络,如有侵权,请联系删除
11月21日,北交所新股大鹏工业上演了“疯狂一日”:盘中最高涨幅超过16倍,收盘涨幅仍达12.11倍,不仅创下年内新股首日涨幅之最,更是刷新北交所新股首日涨幅的历史纪录。
这一“现象级”行情背后,是北交所新股市场的持续升温:一方面,专精特新企业扎堆上市引发资金追捧,打新热度居高不下;另一方面,近期北交所IPO审核节奏明显加快,本周更出现3家公司同日过会的现象,市场供给持续扩容。展望后续,申万宏源研究认为,假设每月3至4家常态化发行节奏,中性预计全年40只新股发行,建议积极关注北证新股申购和战配投资机遇。
北交所新股涨幅榜迎新贵
11月21日,北交所新股大鹏工业以“黑马”姿态登场,开盘后股价一路飙升,盘中最高涨幅达1666.67%,收盘时涨幅仍维持在1211.11%,双双刷新北交所历史纪录。这一表现不仅远超市场预期,还创出今年以来新股上市首日的最大涨幅。
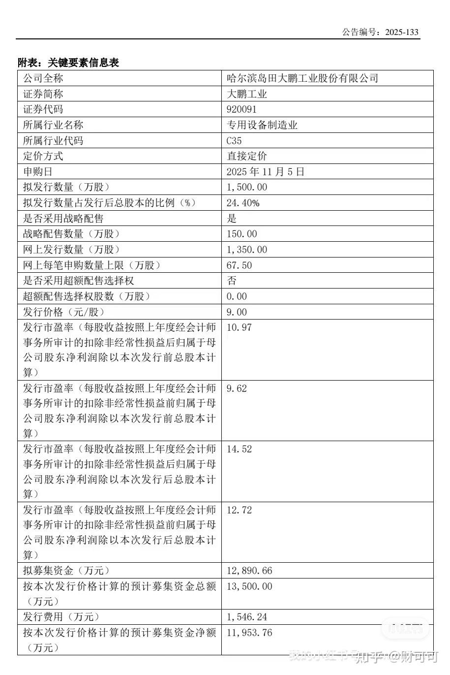
资料显示,大鹏工业是我国领先的工业精密清洗领域专用智能装备生产商,产品及服务主要应用于车辆动力总成、新能源“三电”系统等核心零部件的精密清洗领域,以满足下游客户的精密制造需求。目前,公司是国家级专精特新“小巨人”企业、国家级新一代信息技术与制造业融合发展试点示范企业、黑龙江省制造业单项冠军企业和新型研发机构,被工业和信息化部评定为“绿色工厂”等。
客户方面,大鹏工业已与比亚迪、长安集团、吉利汽车、长城汽车、广汽集团、上汽集团、一汽集团、东风汽车、中国重汽等主流车企(集团)和潍柴动力、东安股份、爱柯迪、文灿股份、天润工业、陕西法士特、玉柴股份等大型车辆动力总成配套企业建立长期、稳定的合作关系。
从北交所历史数据来看,新股首日涨幅纪录此前由2023年上市的阿为特保持,其首日涨幅为10.08倍。大鹏工业的暴涨,使得北交所新股首日涨幅榜彻底洗牌。
据Wind统计,总共有6只北交所新股在上市首日涨幅超过500%,紧随大鹏工业、阿为特之后,还有三协电机、铜冠矿建、方正阀门和广信科技,其中三协电机、广信科技均于2025年上市。
从2025年上市的22只北交所新股来看,表现十分亮眼,上市首日平均涨幅达3.64倍,丹娜生物、鼎佳精密、天工股份和星图测控的涨幅在4倍至5倍之间。
审核进入“加速挡”
新股市场的持续火热,离不开源头供给的充足保障。近期北交所新股审核明显提速,出现3家公司同一天过会现象,成为市场新亮点。
北交所上市委员会2025年第33次、34次审议会议于11月21日召开,爱得科技、通领科技和兢强科技成功闯关。
其中,爱得科技主要从事以骨科耗材为主的医疗器械的研发、生产与销售,主要产品包括脊柱类、创伤类、运动医学等骨科医用耗材以及用于伤口疗愈的创面修复产品。根据医械汇数据,2023年度,公司在国内脊柱类椎体成形系统医疗器械厂商中排名第三,在国内脊柱类内植入医疗器械厂商中排名第六。此次IPO拟募集1.97亿元,用于一期骨科耗材扩产项目、研发中心建设项目、营销网络建设项目。
通领科技致力于汽车内饰件的研发、生产及销售,是一家集产品研发设计、模具自主开发、产品生产及销售为一体的高新技术企业。公司已经进入了一汽大众、北美大众、北美通用、上汽大众、上汽通用、比亚迪等30余家国内外主机厂的供应链体系。此次IPO拟募集4.11亿元,用于武汉通领沃德汽车内饰件生产项目、上海通领智能化升级项目、研发中心建设项目等。
兢强科技主要从事电磁线的研发、生产及销售,是国内主要的铝基电磁线产品供应商之一。2021年至2025年6月,公司前十大客户包括美的集团、长虹华意、卧龙电驱、大洋电机、惠而浦等A股上市公司。其此次IPO拟募集3.30亿元,用于年产25000吨特种电磁线项目、补充流动资金项目。
最新数据显示,北交所目前进入发行状态的企业有2家,分别是精创电气和南特科技,已提交注册的有新天力、爱舍伦、巍特环境等8家,已进行问询的有102家,11月14日新受理了恒基金属一家。从这些企业质地来看,覆盖新能源、半导体、新材料等硬科技领域,与北交所服务创新型中小企业的定位高度契合。
正处于高质量扩容期
对于北交所新股市场的火爆行情及审核加速现象,机构、专家纷纷发表观点,普遍看好市场长期发展前景。
资深新三板评论人、北京南山投资创始人周运南认为,近期北交所IPO上会安排提速,主要是相比之前的缓节奏而言,从全年整体数量来讲都是正常范围之内。另外,年底加快审核既是考虑排队企业即将面临的新年报窗口期,也是为明年的北交所市场输送更多的新生力量和投资机会。
在周运南看来,新股大鹏工业上市首日创下了盘中涨幅1666.67%和收盘涨幅1211.11%的双历史纪录,表现像2年前的阿为特一样精彩,都是出现在北证50指数阶段性底部时,既是北交所场内资金在长期压抑情绪之下寻找的突破口,也表明阶段底部的确认,更寓示着人心思涨、市场反弹行情一触即发。
中国小康建设研究会经济发展工作委员会专家余伟也认为,北交所近期IPO审核加快,正是北交所IPO常态化的表现。“IPO审核是有时间节点的,尤其受财报披露期影响,会出现中止情形,财报披露后再恢复审核。那么,在财报空窗期出现IPO审核加快也就很正常了。”
“北交所正处于高质量扩容期,保持IPO常态化,加快优质企业审核上市是很有必要的,也是做大做强北交所的先决条件。”余伟说。
余伟同时提醒,大鹏工业上市首日创纪录的暴涨只是很极端的个例,几乎没有带动北交所次新股跟涨,更没有带动北交所行情回升,只能算作一场“个人秀”,投资者还是应该理性判断新股的估值。
开源证券认为,2025年新股发行市盈率稳降至13—15倍,机构配置持续加码,公募重仓市值前十中科技与高端制造企业占比超七成,反映市场向高质量成长标的集中趋势。在北交所新股投资中,开源证券建议,主要聚焦两类“新”力量:一是具备较深技术壁垒的“向新”科技企业;二是盈利能力强、根基稳固的高端制造专精特新“小巨人”。
责编:彭勃
校对:苏焕文
本文来源:财富通途网
本文地址:https://ibradsap.com/post/39792.html
关注我们:微信搜索“xiaoqihvlove”添加我为好友
版权声明:如无特别注明,转载请注明本文地址!

